近期,因为新华网发布的一篇文章,今日头条和腾讯再度“开撕”,当下战火还不断升级中……
继1日腾讯起诉今日头条系,索赔1元并要求道歉后,据36氪报道,今日头条官方2日回应称, “已经对腾讯的不正当竞争行为提出诉讼”。
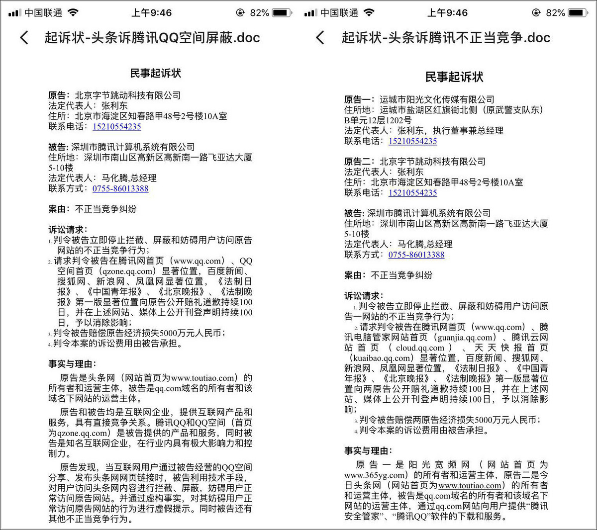
今日头条官方表示,腾讯利用垄断地位以各种理由、多次进行不正当竞争的行为。针对其中的“腾讯QQ空间拦截、屏蔽头条网页链接” “腾讯安全管家作为安全软件拦截、屏蔽头条网页链接”,今日头条已经起诉腾讯,目前两案都已于6月1日获得海淀区人民法院立案,相关证据都已经提供给法院。

字节跳动(今日头条母公司) 图片来自:36kr
对此,今日头条要求腾讯公司立即停止一切不正当竞争的行为,公开赔礼道歉同时赔偿今日头条公司共计9000万元人民币的经济损失。

图片来自:36kr
36kr报道称,今日头条所指的“腾讯QQ空间拦截、屏蔽头条网页链接” 发生在5月底,当时QQ空间弹窗显示屏蔽是因为正在互联网短视频整治期间,平台将统一暂停直接播放。
但今日头条认为,正文实际并非短视频,而是文章内容。彼时,腾讯对此回应称:“经排查,该体验现一切正常。”
针对6月1日腾讯对今日头条和抖音发起的诉讼,字节跳动2日回应称,“对于腾讯公司不正当竞争行为,我司提出诉讼。”
腾讯公司将诉讼作为竞争工具,这次诉讼实际目的不是为了1元钱,而是为封杀头条找借口。此前,腾讯已经找了很多各类借口,如产品BUG,阈值等等,甚至还借“视频整治”的名义对产品进行封杀。
字节跳动称,腾讯公司目前的诉讼行为,与此前多次的封杀头条系产品,其本质是一样的,就是以利用垄断地位进行不正当竞争。

在腾讯1日发布的公告中,其指出,今日头条和抖音通过其自有新闻媒体平台等渠道大量发布、传播贬损诋毁腾讯公司的言论、文章或视频,包括《要多少文件腾讯才肯收手》等。
腾讯声称这些都构成了不正当竞争,而对此字节跳动也打算以此名义起诉腾讯。
另外针对有媒体提到,抖音上诱导、鼓励并纵容“微信封杀抖音”为主题的视频挑战活动并主动推荐、传播马化腾形象的恶搞视频。
36氪报道称,字节跳动“颇有火药味”地回复说,具体哪个视频,请发过来看看。微信封杀抖音,致使每天都有千万级用户无法正常分享,已经引发大量用户的反馈,“微信封杀抖音”是事实,只要不违反法律法规,符合民情民意,我们无权进行处理。

还没有评论,来说两句吧...