1.1.2 新媒体新闻写作六要素
新闻在新媒体环境下的传播形式与写作风格都发生了变化,但新闻依然以叙事为主,主要用于报道事实、评述事实,因此仍保留了新闻写作的六要素,以确保提供有效、全面的新闻内容。
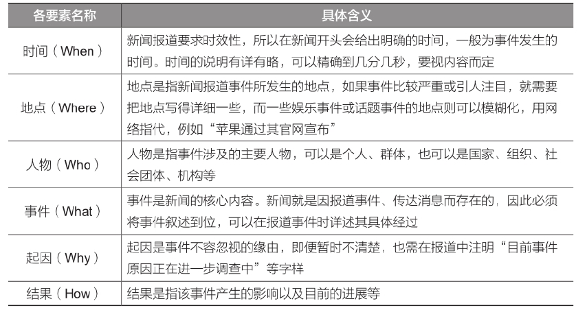
新闻写作六要素一般用“5W1H”概括,即When、Where、Who、What、Why和How,分别代表时间、地点、人物、事件、起因和结果,将其概括起来就是某时某地某人因为某种原因做了什么事情,最终导致了什么结果。其具体含义如表1-1所示。
表1-1 新闻写作六要素的具体含义

范例 巴黎圣母院突发大火塔尖坍塌 马克龙抵达现场
人民网讯 据法新社报道,法国巴黎圣母院在15日晚约18点50分左右突然发生大火,随后巴黎消防及救护人员立即出动。由于火势迅猛、晚间有风,正在装修的教堂屋顶上的一座塔尖已在大火中坍塌。原本当晚将发表全国政策讲话的法国总统马克龙已取消讲话,携夫人赶赴火灾现场。
巴黎市政府已下令封锁巴黎圣母院所在的西堤岛,并要求市民给消防及警方让路。一个用于接待西堤岛附近民众的中心也已向市民开放。除了大火导致巴黎圣母院屋顶的一座塔尖坍塌外,火势现已蔓延至圣母院正面的左侧塔楼,而塔楼后面圣母院内的大火仍在继续燃烧。有消息称,此次火灾可能与近期圣母院屋顶的翻修工程有关。法国内政部门指出,有超过400名消防员在现场进行灭火作业。
点评:这则新闻的第一句话就对时间、地点、人物、事件进行了概括,此处的人物是“巴黎圣母院”;接着陈述事件的具体进展,同时对事件产生的原因以及目前呈现的结果进行说明。新闻内容要素齐全,语言简短,信息量丰富。
免责声明:由于无法甄别是否为投稿用户创作以及文章的准确性,本站尊重并保护知识产权,根据《信息网络传播权保护条例》,如我们转载的作品侵犯了您的权利,请您通知我们,请将本侵权页面网址发送邮件到qingge@88.com,深感抱歉,我们会做删除处理。

还没有评论,来说两句吧...