三、互联网新闻管理的行政许可制
对网络新闻进行管理之初,主管部门是以“利用互联网络对外宣传报道”作为管理的抓手,管理手段为收紧网络入口,尝试推行许可制,具体管理措施和要求则经历了多次调整。行政许可构成了我国互联网新闻管理的主要特征。
(一)对新闻宣传单位入网的审批制
1997年出台的《利用互联网络开展对外宣传暂行规定》明确规定,“可以入网”的“新闻宣传单位”限于“对外发行的新闻报刊和其他对外出版物(包括文字印刷品和音像品)”,非新闻报刊被排除在入网之列。新闻宣传单位入网实行事前审批制,审批部门为国新办。上网传播的内容,必须“在中央对外宣传信息平台统一入网”,严禁“自行通过其他途径入网”,或“自行在国外入网”。
但是,要求各新闻宣传单位在中央外宣信息平台“统一入网”,显然不具有现实可行性。1998年,国新办和新闻出版总署又联合发布《关于利用国际互联网络开展对外新闻宣传的补充规定》,对1997年的《利用互联网络开展对外宣传暂行规定》作出调整:获准入网的各新闻宣传单位在“将信息链接到中国国际互联网络新闻中心”的同时,允许申请独立域名。
按照上述规定的要求,网络新闻不能擅自发布,必须获得行政主管部门的审批并经两个部门备案,方可按照要求的入网渠道发布新闻信息。于是,审批制成了此后我国网络新闻管理的基调。
(二)网站登载新闻的分类管理
2000年11月6日,国新办、信息产业部联合颁布部门规章《互联网站从事登载新闻业务管理暂行规定》,网络新闻管理逐步走向规范化。
从《互联网站从事登载新闻业务管理暂行规定》的发布主体可看出,国新办是互联网新闻登载业务的唯一主管部门,信息产业部作为互联网技术和产业主管部门协助国新办进行管理。
该暂行规定将其规制的管理对象明确为“从事登载新闻业务的互联网站”,而不再限于体制内的“各新闻宣传单位”,这样,商业网站也被纳入管理范围。《互联网站从事登载新闻业务管理暂行规定》针对不同的管理对象实行“分类管理”,规定了不同的管理要求:
(1)依行政级别限制设立新闻网站的资格。只允许三类新闻单位建立新闻网站,即中央新闻单位、中央国家机关各部门新闻单位,省级直属新闻单位和省会城市直属新闻单位。省会城市以下的新闻单位不得独立建新闻网站。
(2)新闻网站从事登载新闻业务,均需国新办审核批准。
(3)非新闻单位建立的网站分两类区别对待。一类为综合性非新闻单位网站,另一类为非新闻单位建立的其他互联网站,前者只可登载中央新闻单位、中央国家机关各部门新闻单位和省级新闻单位三类新闻单位发布的新闻,省会城市直属新闻单位发布的新闻也被排除在可登载范围之外。后者则一概不允许从事登载新闻业务。但是,上述暂行规定并未明确两类网站的区分标准。
(4)要求综合性非新闻单位网站与提供新闻来源的有关新闻单位签订登载新闻业务协议,并报省级新闻办备案。网站登载的新闻,应当注明新闻来源和日期。这实际上是行政机关对行政相对人非行政管理范围的民事行为的一种事实性规制。
(5)互联网信息管理行政立法明确的“九不准”也被网络新闻管理行政立法所沿用,《互联网站从事登载新闻业务管理暂行规定》明确规定了互联网站登载的新闻不得含有“九不准”内容。
(6)上述暂行规定对新闻网站设立和从事登载新闻业务实行严格审批制。只允许省会城市以上新闻单位建立新闻网站,省会城市以下的新闻单位只能“挂靠”在中央或省级新闻单位新闻网站,建立自己的网页。按照该规定,青岛、宁波、深圳、大连等副省级城市都不可能建立自己的新闻网站,更别说其他地市了。现实中,这一规定和对网站新闻采访权限制的规定(参见下文)一样,均未能得到严格执行。同时,该暂行规定还要求,“互联网站链接境外新闻网站,登载境外新闻媒体和互联网站发布的新闻”,必须另行报批。
(三)行政许可的强化与扩展
《互联网站从事登载新闻业务管理暂行规定》出台后的几年中,互联网新技术不断出现,博客等新的技术应用推动网络信息传播的形式和内容发生巨大变化,诸多以前的规定已过时或不具有可行性。2005年9月25日,国新办、信息产业部联合发布《互联网新闻信息服务管理规定》,取代《互联网站从事登载新闻业务管理暂行规定》而成为迄今我国互联网新闻主管部门进行网络新闻管理的主要依据。
《互联网新闻信息服务管理规定》把监管对象确定为三类“互联网新闻信息服务单位”,对其各自从事互联网新闻信息服务的资格实行不同的“准入条件”:“新闻单位设立的只登载本单位已刊登播发新闻的”(可简称为“新闻网页”),实行较为宽松的备案制
; “新闻单位设立的登载超出本单位已刊登播发新闻的”(可简称为“新闻网站”)和“非新闻单位设立的提供转载新闻信息等时政类信息服务的”(可简称为“综合性商业网站”)两类主体,实行审批制,即需经作为主管部门的国务院新闻办公室审批,取得“互联网新闻信息服务许可证”,然后才可向电信主管部门,即工信部及各省级电信管理部门办理有关入网手续。
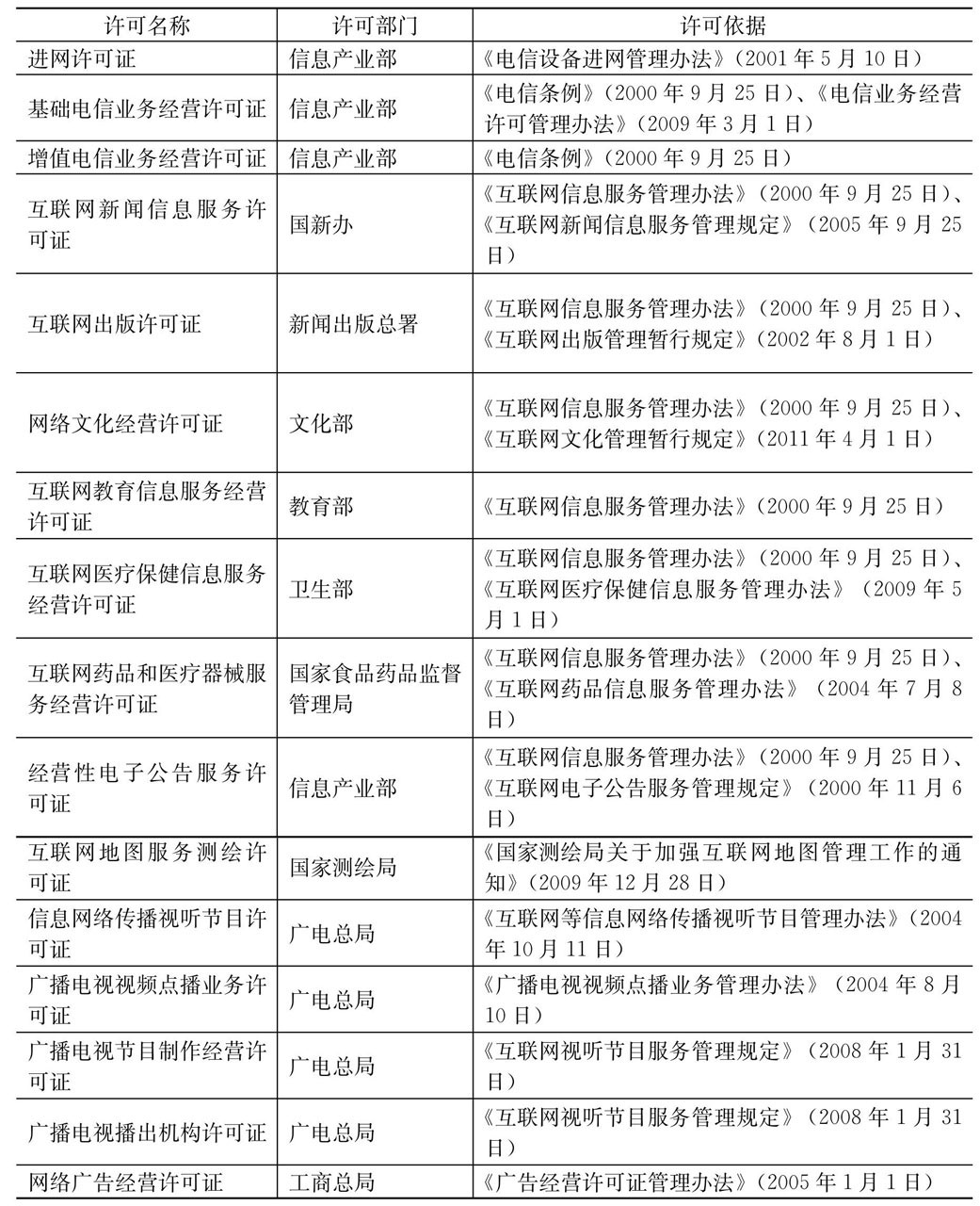
与互联网新闻管理相关的行政规章还有:《互联网信息服务管理办法》(2000年9月25日,国务院)、《互联网电子公告服务管理规定》(2000年11月6日,信息产业部),以及对新闻类视听节目进行管理的《互联网等信息网络传播视听节目管理办法》(2004年10月11日,广电总局)、《互联网视听节目服务管理规定》(2008年1月31日,广电总局、信息产业部)、《关于加强互联网视听节目内容管理的通知》(2009年3月31日,广电总局)等。据笔者不完全统计,有关互联网信息服务的行政许可达18项,行政备案达8项,行政许可证有16项。这意味着从事互联网新闻信息服务还应取得其他行政主管部门颁发的行政许可证,如信息产业部的“经营性电子公告服务许可证”、广电总局的“信息网络传播视听节目许可证”、新闻出版总署的“互联网出版许可证”、文化部的“网络文化经营许可证”等(见表1)。
表1 我国互联网信息服务行政许可证统计表

尽管政府对网络新闻管理的制度框架基本定型,但互联网技术仍在不断推动网络信息传播发生变化,政府管理网络新闻的制度也会根据情况的变化不断调整。作为我国互联网信息传播管理领域各类部门立法的共同上位法,2012年6月向社会公开征求意见的行政法规《互联网信息服务管理办法(修订草案征求意见稿)》进一步细化了行政许可的范围,明确从事互联网新闻信息服务,提供由互联网用户向公众发布信息的服务,以及提供互联网信息搜索服务,须经互联网信息内容主管部门许可,同时新增了互联网视听节目行政许可的规定(可看作对广电总局制定的部门规章效力的确认)。在以上各项许可中,“提供由互联网用户向公众发布信息的服务”,将所有允许网民自由发言的互联网服务全部纳入其中,范围远远超出互联网新闻信息服务的范围,即无论是网上论坛(BBS)、文章跟帖,还是博客、微博,甚至像淘宝这样的购物平台,只要开设互动服务,允许用户向公众发布信息,均须获得相应主管部门的许可。尽管到目前该修订草案尚未被审议通过,但可以认为,不断强化的行政许可是我国互联网信息内容管理的“主色调”。

还没有评论,来说两句吧...