为更好地提供政府信息公开服务,方便公民、法人和其他组织快速、准确地查找师宗县政府信息,根据《中华人民共和国政府信息公开条例》(中华人民共和国国务院令第711号,以下简称《条例》)的规定,制定本指南。
一、政府信息公开机构及职责
师宗县人民政府办公室是本行政区域的政府信息公开工作主管部门,负责推进、指导、协调、监督全县政府信息公开工作。师宗县人民政府办公室政务信息股负责县人民政府和县政府办公室政府信息主动公开工作,依法受理公民、法人和其他组织向县人民政府和县政府办公室提出的政府信息公开申请。
工作机构:师宗县人民政府办公室政务信息股
办公地址:师宗县漾月街道丹凤西路25号
办公时间:周一至周五,8:30—12:00,14:30—18:00(节假日、公休日除外)。
联系电话:0874-5755111
传真:0874-5757496
电子邮箱:szxzfbxxgk@163.com
邮政编码:655700
二、政府信息公开内容和分类(编排体系)
师宗县人民政府门户网站“政府信息公开平台”按分类导航区、检索区和内容显示区编排设计。分类导航区包括政策文件、政府信息公开指南、政府信息公开制度、法定主动公开内容、政府信息公开年报、依申请公开政府信息等栏目;检索区提供关键字查询方式;内容显示区根据信息基本属性显示信息标题、来源单位、发文字号、发布时间、正文等内容。
依照《条例》有关规定,各栏目主动公开下列政府信息,包括但不限于:
1.组织机构:县人民政府领导及分工,县政府各部门机构设置、职能等信息。
2.公开目录:县政府各部门政府信息公开基本目录;下属乡(镇、街道)基层政务公开标准目录。
3.政策文件:县人民政府规章,县人民政府及其部门制发的行政规范性文件、政策性文件及解读。
4.规划计划:国民经济和社会发展规划、专项规划、区域规划及相关政策。
5.统计信息:国民经济和社会发展统计信息。
6.行政事项:行政许可、行政处罚、行政强制相关信息;行政事业性收费项目及其依据、标准。
7.资金信息:财政资金直达基层,财政预算、决算信息。
8.审计公开:审计计划、审计结果、审计问题整改情况。
9.重大建设项目信息:批准服务、批准结果、招标投标、征收土地、重大设计变更、质量安全监督、施工竣工、项目监管等有关信息。
10.重点领域信息:社会公益事业建设(乡村振兴、社会救助和社会福利、教育、基本医疗卫生、生态环境、灾害事故救援、公共文化体育等)、公共企事业单位(供水、供气、卫生健康、公共交通、环境保护等领域)、公共资源配置(住房保障、国有土地使用、矿业权出让、政府采购、工程建设项目招标投标等)、市政建设、应急预案、安全生产、治安管理、食品药品监管、价格和收费等相关信息。
11.重大决策预公开:县人民政府及其部门重大行政决策事项目录及标准、重大决策意见征集、重大决策听证事项。
12.《师宗县人民政府工作报告》。
13.政府网站年度报表、政府信息公开年报。
14.其他依照法律法规和国家有关规定应当主动公开的政府信息:人事任免、重要会议、公示公告、建议提案办理结果、公务员招录等信息。
三、政府信息获取方式
(一)主动公开
属于主动公开范围的政府信息,主要通过以下方式予以公开。
1.师宗县人民政府门户网站:http://www.ynsz.gov.cn/。
线下获取方式:
1.师宗县政务服务中心(地址:师宗县丹凤街道金鑫花园16-07号;联系电话:0874-5757600;周一至周五8:30—12:00,14:30—18:00,节假日、公休日除外)
2.师宗县档案馆(地址:师宗县公安局旁;联系电话:0874-5753364;办公时间:周一至周五8:30—12:00,14:30—17:30,节假日、公休日除外)
3.师宗县图书馆(地址:师宗县丹溪大道东段;联系电话:0874-5757501;周一至周五8:30—12:00,14:30—18:00,节假日、公休日除外)
(二)依申请公开
公民、法人或者其他组织可以向师宗县人民政府办公室申请获取主动公开信息以外的政府信息。
1.受理机构、时间、地点
受理机构:师宗县人民政府办公室政务信息股
办公时间:周一至周五,8:30—12:00,14:30—18:00(节假日、公休日除外)。
联系地址:师宗县丹凤镇南通街02号
邮政编码:655700
电子邮箱:szxzfbxxgk@163.com
联系电话及传真:0874-5751267
2.申请所需材料
申请人须填写《政府信息公开申请表》,可在师宗县人民政府门户网站下载电子版本(附件1:政府信息公开申请表),复制有效;不具备下载条件的,可向受理机构申请领取。
申请人提出的政府信息公开申请应当真实载明下列内容:
(1)申请人的姓名或者名称、身份信息、联系方式;
(2)申请公开的政府信息的名称、文号或者其他特征描述,所需政府信息描述应尽可能准确、具体,以便行政机关精准查找;
(3)申请公开的政府信息的形式要求,包括获取信息的方式、途径。
上述内容不明确的,本机关给予指导和释明,并自收到申请之日起7个工作日内一次性告知申请人作出补正,说明需要补正的事项和合理的补正期限。答复期限自本机关收到补正的申请之日起计算。申请人无正当理由逾期不补正的,视为放弃申请,本机关不再处理该政府信息公开申请。
3.申请渠道
申请人可以通过以下4种方式提出政府信息公开申请:
(1)当面申请:申请人携带身份证原件或复印件到师宗县人民政府办公室政务信息股,当面提交政府信息公开申请。申请人提交申请后,本机关将出具接收回执。
(2)邮政寄送申请:申请人通过邮政寄送方式提出申请的,请将《政府信息公开申请表》、身份信息证明复印件一同寄出,在信封上注明“政府信息公开申请”字样,邮寄至本机关受理机构。
(3)互联网申请:申请人可通过“云南省政府信息依申请公开系统”在线填写《政府信息公开申请表》提交申请(点击此处跳转)。申请人成功提交申请后,请妥善保存流水号和查询密码,以便查询办理情况;
(4)传真申请:申请人通过传真方式提出申请的,请将《政府信息公开申请表》、申请人身份信息证明复印件一同传真至本机关受理机构。
本机关不直接受理通过电子邮件、电话、短消息等方式提出的申请。
4.申请办理流程
本机关收到政府信息公开申请后,予以登记,除可以当场答复的外,自收到申请之日起20个工作日内予以答复;如需延长答复期限的,需经本机关政府信息公开工作机构负责人同意,并告知申请人,延长答复的期限最长不超过20个工作日。本机关征求第三方和其他机关意见所需时间不计入申请办理期限(附件2:政府信息依申请公开工作流程图)。
对申请公开的政府信息,本机关根据下列不同情况作出答复:
(1)属于已经主动公开的,告知申请人获取该政府信息的方式和途径;
(2)属于可以公开的,向申请人提供该政府信息,或者告知申请人获取该政府信息的方式、途径和时间;
(3)属于不予公开范围的,告知申请人并说明理由;
(4)经检索没有所申请公开信息的,告知申请人该政府信息不存在;
(5)申请的政府信息不属于本行政机关负责公开的,告知申请人并说明理由;如能确定负责公开该政府信息的行政机关的,告知申请人该行政机关的名称、联系方式;
(6)行政机关已就申请人提出的政府信息公开申请作出答复、申请人重复申请公开相同政府信息的,告知申请人不予重复处理;
(7)申请公开信息属于工商、不动产登记资料等信息,有关法律、行政法规对信息的获取有特别规定的,告知申请人依照有关法律、行政法规的规定办理。
5.申请注意事项
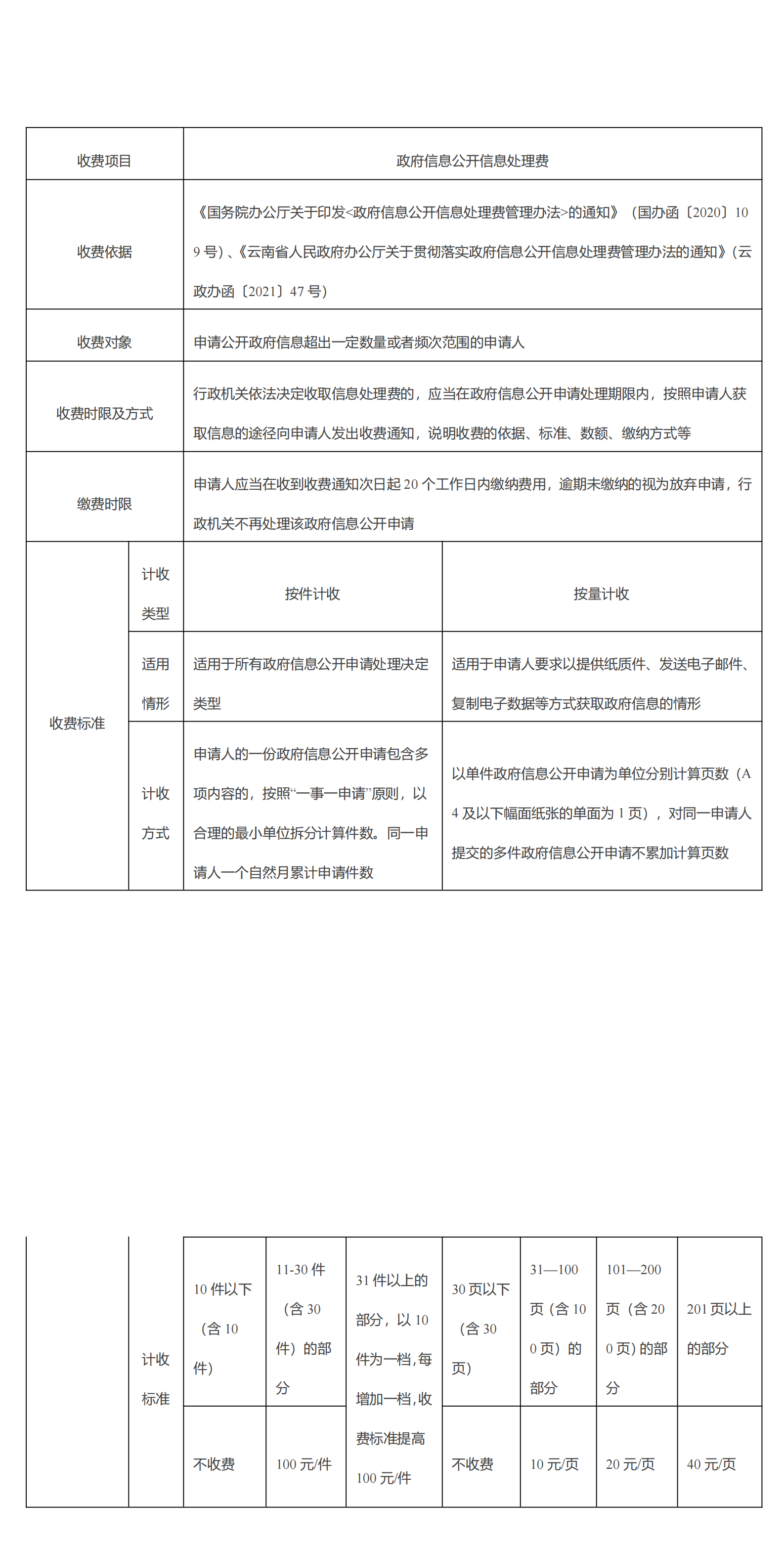
(1)本机关提供依申请公开的政府信息,不收取费用。但是,申请人申请公开政府信息的数量、频次明显超过合理范围的,本机关可以收取信息处理费,收费标准和程序按照《国务院办公厅关于印发〈政府信息公开信息处理费管理办法〉的通知》(国办函〔2020〕109号)和《云南省人民政府办公厅关于贯彻落实政府信息公开信息处理费管理办法的通知》(云政办函〔2021〕47号)执行(附件3:政府信息公开信息处理费收费标准)。
(2)委托他人或组织代为申请的,需向行政机关提供委托证明、委托人和受托人身份证明材料。
(3)申请不符合《条例》有关规定的,向当事人说明有关情况,或者指引其向相关单位咨询或按其他有关程序办理。
四、政府信息公开的监督保障
公民、法人或者其他组织有权对本机关的政府信息公开工作进行监督,并提出批评和建议。
公民、法人和其他组织认为行政机关在政府信息公开工作中侵犯其合法利益的,可根据《条例》第五十一条规定,向上一级行政机关或者政府信息公开工作主管部门投诉、举报,也可依法申请行政复议或提起行政诉讼。
附件:1.政府信息公开申请表
2.政府信息依申请公开办理流程图
3.政府信息公开信息处理费收费标准




还没有评论,来说两句吧...