11月10日0—20时,我新增22例无症状感染者(大岭山镇18例,大朗镇4例),其中21例在集中隔离的密切接触者发现,1例在社区筛查发现。情况如下:
无症状感染者1,居住在大朗镇犀牛陂村。
无症状感染者2—3,居住在大朗镇长塘社区。
无症状感染者4—6,均居住在大岭山镇鸡翅岭村。
无症状感染者7—21,均居住在大岭山镇金立工业园。
上述感染者均在集中隔离的密切接触者中发现。
无症状感染者22,居住在大朗镇松木山村。在社区筛查发现。
为排除疫情传播风险,市民如在以下时间到过下列场所,请立即主动向居住地社区、工作单位或居住酒店报备,并配合做好医学隔离观察、健康监测、核酸检测等健康管理措施。如出现发热、干咳、乏力、咽痛、嗅(味)觉减退、鼻塞、流涕、结膜炎、肌痛和腹泻等症状者,请及时前往发热门诊就诊。
涉及场所和排查时段如下:
大朗镇:
犀牛陂大院地横街34号佳美百货,11月4日—11月8日。
合欣实业有限公司(美景西路988号),11月4日—11月8日。
犀牛陂市场(美景西路和元岗路交叉口),11月6日18:00—18:18。
湖南米粉(美景西路1029号),11月6日7:30—8:00。
深莞药店(第二分店)(大院地横街148号),11月6日18:16—18:39。
美景中路2012号,11月3日—11月9日。
松木山村黄金湖路12号,11月3日7:15—17:25。
松木山文化广场(篮球场)核酸采样点,11月5日19:10—19:40;11月6日15:40—16:10;11月7日13:20—13:50;11月8日09:30—10:00;11月9日14:20—14:50。
松木山市场晨光文具店(黄金湖一路298号),11月7日15:05—15:30。
松木山村盛昌路29号,11月7日 15:30—19:00。
喜满慧佳便利店(松木山美景中路2008号)11月7日21:30—21:40。
长塘社区长盛南路68号长兴公寓,11月8日。
大岭山镇:
金立工业园,11月5日—11月7日。
通佳包装公司(鸡翅岭村香韵路一号),11月5日—11月7日7:30—19:30。
鸡翅岭深坑路3巷5栋,11月5—11月8日。
好一佳购物广场(新塘村石大路113号),11月6日9:30—10:30。
美润超市(龙山店)(龙山村大龙路125号),11月6日17:08—17:11。
松山湖园区:
麦当劳(总部二路餐厅)(总部二路4号2栋101),11月5日17:20—17:40。
黄江镇:
长龙老围巷56号,11月5日19:30—11月6日18:00。
当前国内疫情呈现点多、面广、频发的特点、周边地市疫情严峻复杂,疫情输入风险持续存在,防控形势不容乐观。请广大市民群众自觉遵守疫情防控相关规定,牢固树立“每个人都是自己健康的第一责任人”意识,科学佩戴口罩,勤洗手、常通风,保持社交距离。进入公共场所,要自觉遵守测温、戴口罩、扫场所码、查验行程卡等各项疫情防控措施,积极参加所在村(社区)、单位组织的核酸检测。
东莞市疾病预防控制中心
2022年11月10日
2022年11月10日东莞市新冠肺炎疫情情况(二)
11月10日20—24时,我市新增2例确诊病例(石排镇1例,厚街镇1例),7例无症状感染者(大岭山镇4例,大朗镇2例,东城街道1例)。其中6例在集中隔离的密切接触者发现,1例在闭环管理重点人员筛查发现,1例在非闭环管理重点人员筛查发现,1例在主动就诊发现。情况如下:
确诊病例1,居住在石排镇水贝村,在非闭环管理重点人员筛查发现。为外省来莞人员,11月9日晚抵达东莞火车站(石龙),落地核酸检测结果为阴性,11月10日初筛结果呈新冠病毒核酸阳性,后经市疾控中心检测结果为新冠病毒核酸阳性。
确诊病例2,居住在厚街镇南五社区,为主动就诊发现。11月3日、6日、8日核酸均为阴性。11月10日初筛结果呈新冠病毒核酸阳性,后经市疾控中心检测结果为新冠病毒核酸阳性。
无症状感染者1,居住在大朗镇犀牛陂村。
无症状感染者2,居住在大朗镇长塘社区。
无症状感染者3,居住在大岭山镇鸡翅岭村。
无症状感染者4—6,居住在大岭山镇金立工业园。
无症状感染者1—6均在集中隔离的密切接触者中发现。
无症状感染者7,外省来莞货车司机,在闭环管理重点人员筛查发现。抵达东莞东城后即被纳入管控,在我市无社会面活动。
为排除疫情传播风险,市民如在以下时间到过下列场所,请立即主动向居住地社区、工作单位或居住酒店报备,并配合做好医学隔离观察、健康监测、核酸检测等健康管理措施。如出现发热、干咳、乏力、咽痛、嗅(味)觉减退、鼻塞、流涕、结膜炎、肌痛和腹泻等症状者,请及时前往发热门诊就诊。
涉及场所和排查时段如下:
石龙镇:
东莞火车站(石龙),11月9日18:24—18:40。其中火车站采样点18:31—18:39。
石排镇:
水贝工业区宇宙路35号,11月9日19:00—11月10日 12:00。
水贝工业区龙田路113号,11月10日08:54—09:00。
石排医院发热门诊(石排大道中198号),11月10日 12:30—16:00。
厚街镇:
东莞市万发皮具有限公司 (南五南溪路34号),11月6日—11月10日。
新塘三路38号,11月7日—11月9日。
良益门诊部(南五村东横街二巷16号),11月10日08:50—09:00。
仁康医院发热诊室(溪头东溪路88号), 11月10日09:00—09:50。
大朗镇:
合欣实业有限公司(美景西路988号),11月8日。
长塘社区长盛南路68号长兴公寓,11月8日。
大岭山镇:
通佳包装公司(鸡翅岭村香韵路一号),11月8日。
当前国内疫情呈现点多、面广、频发的特点、周边地市疫情严峻复杂,疫情输入风险持续存在,防控形势不容乐观。请广大市民群众自觉遵守疫情防控相关规定,牢固树立“每个人都是自己健康的第一责任人”意识,科学佩戴口罩,勤洗手、常通风,保持社交距离。进入公共场所,要自觉遵守测温、戴口罩、扫场所码、查验行程卡等各项疫情防控措施,积极参加所在村(社区)、单位组织的核酸检测。
根据疫情防控相关要求:
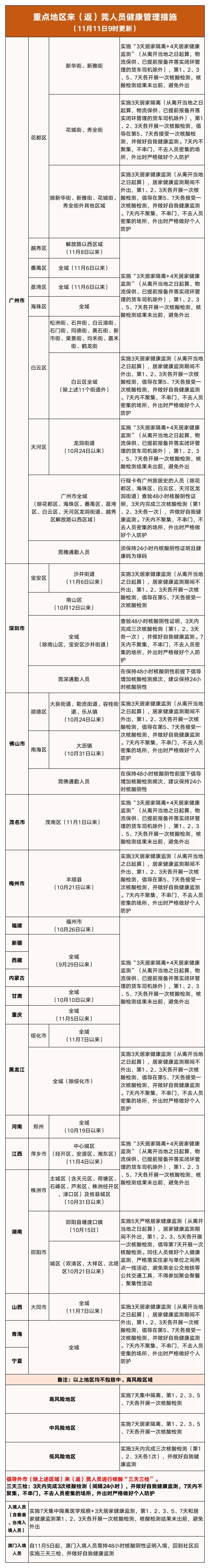
1. 全国重点地区来(返)莞人员健康管理措施

2. 倡导外市(除上述区域)来(返)莞人员进行核酸“三天三检”
三天三检:3天内完成3次核酸检测(间隔24小时),并做好自我健康监测,7天内不聚集,不串门,不去人员密集的场所,外出时严格做好个人防护。
3. 推广“落地检”
旅客须持48小时内核酸检测阴性证明乘坐飞机、高铁、列车、跨省长途客运汽车、跨省客运船舶等交通工具。
推广“落地检”。按照“自愿免费即采即走,不限制流动”的原则,跨省流动人员抵达目的地后,第一时间开展核酸采样。按照要求,及时完成核酸检测,并将核酸检测结果纳入健康码,方便群众查询检测结果。
4. 请广大市民群众密切关注疫情发展动态,如非必要,避免前往中、高风险地区及疫情相关地区。
未完成新冠病毒疫苗全程接种的,要主动到指定接种点接种新冠疫苗。如出现发热、干咳、乏力、咽痛、嗅(味)觉减退、鼻塞、流涕、结膜炎、肌痛和腹泻等症状,做好个人防护,避免乘坐公共交通工具,及时到就近的医疗机构发热门诊就诊。
东莞市疾病预防控制中心
2022年11月11日
新增4例境外输入无症状感染者
2022年11月10日0时至24时,全市新增境外输入无症状感染者4例。
新增境外输入无症状感染者4例。其中美国输入3例,缅甸输入1例,该4例个案入境后,按全程闭环管理程序转运至集中隔离点,隔离期间检测新冠病毒核酸阳性,即转东莞市第九人民医院隔离治疗。

还没有评论,来说两句吧...