【背景】信用证原本就是票据的一种,为2024年国家鼓励业务,在商业汇票信用违约,传统票据业务内卷,背书票据到洗钱户被屡屡冻结、银行限额、税务核查和行政处罚时有发生的当下,利润越来越薄,法律风险却越来越大。因信用证与票据原理一致,“转型”信用证,或许是票据行业的一条出路。

票据“转型”信用证业务,你准备好了吗
【问题】
1、国家对信用证的最新政策及与传统票据业务对比;
2、信用证与票据业务的联系与区别;
3、哪些情况下,可以用信用证替代票据业务?
4、信用证在经济和法律方面有何优势?
【问题分析】
一、国家对信用证的最新政策和发展趋势。
2024年1月30日,人民银行公布对十四届全国人大一次会议第1280号(就国内信用证)建议作出答复。从建立统一的国内信用证交易平台、优化国内信用证办理手续、降低开证手续费和融资成本、加大国内信用证的宣传力度四个方面展开。并明确指出:“下一步,中国人民银行将会同金融监管总局持续稳步推动国内信用证业务发展,积极探索国内信用证适用场景,督促引导商业银行不断优化业务流程、提高办理效率,更好满足市场和企业需求,助力实体经济高质量发展。”
2022年,国内信用证开证金额近3万亿元。截至2023年6月末,50家银行开立的信用证余额达到3.81万亿元,较年初增长了16%。银票承兑余额为10.98万亿元,较年初下降了4.4%。信用证余额与银票承兑余额的比例达到了35%。从不同类型的银行信用证余额与银票余额的比例来看,股份制银行的信用证余额占比最高,达到38%;其次是国有大型商业银行的36%。

票据“转型”信用证业务,你准备好了吗
通过对这50家以外的银行银票进行同比例换算,可以估算出其信用证余额约为5000亿元左右。据此,可以估算整个信用证市场的规模约为4.3万亿元。由此可见,信用证发展势头迅猛,票据业务相对萎缩,信用证不仅体现在政策鼓励中,还有市场需求和利润高于票据的因素。
票据“转型”信用证,或许是新年里一个不错的选项。
二、信用证与汇票的联系和区别
1、信用证原本就是票据
在英美法中,汇票与信用证没有严格的区分,信用证被认为是汇票的一种。信用证被作为直接支付手段使用起源于19世纪80年代的英国,在国际贸易中首次作为清偿货款的支付手段,但当时只有信用证“光单”而没有“跟单”的概念,用“汇票”表达似乎更加准确。信用证之所以“跟单”,也来源于汇票的“光票”和“跟单”制度,最初的“跟单”本意是以作为兑用付款工具的汇票为中心,而作为兑用付款条件的商业单据,则处于“跟随”或“随附”的地位,跟单托收中的“跟单”也来源于此。
付款需要“跟单”的原因是交易双方信誉的缺失,出口方收到货款前不肯发货而进口方在未控制货物前不会轻易付款,如何实现交货和付款的无缝对接呢?为了解决这一相互对立的矛盾,双方寻找出一个妥协的办法,即“象征性交货”付款——在交付单证并转移所有权或控制权时付款。这就是信用证为什么要“跟单”的原因,因语境的不同,也有将其翻译为“跟单汇票”的,本质是为解决合同中交货义务的“先履行”或“同时履行”问题。
有观点认为,信用证与票据最大的不同是信用证需要“真实贸易”,是对信用证制度的误解,信用证包括“备用信用证”,目的是提供为付款或投资提供信用支持,原理是“备而不用”,并不需要贸易背景或提单。
2、信用证已经发展成为独立于票据的全新融资工具。
票据在我国有悠久的历史,因国内对信用凭证支付历史的研究成果较少,没有准确记载的开始时间,而现代意义上的汇票和信用证融资制度,学界普遍认可是从西方引进的,最早为民国初期翻译的“信用状”(Letter ofcredit),至今在港澳台地区依然采用这个传统概念,与票据(Bill of Exchange)是不一样的语境。
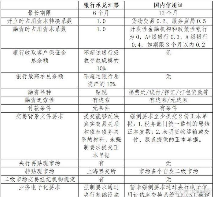
国内大多数观点认为,信用证和票据是不同的产品,包括:依据的法律不同、银行对其分别进行授信(合理性存疑)和操作规程不同。见下图:

票据“转型”信用证业务,你准备好了吗
三、在何种情况下,信用证可替代传统票据业务?
1、票据“前端”资金业务转型为信用证业务
票据前端资金业务,包括为开票企业提供短期资金拆借并收取资金占用费的的资金提供方和开具银行承兑汇票的开票企业。为汇票承兑的前提是“真实贸易背景”及保证金(30-100%),但对开具国内信用证,如果存在银行对该企业的授信,未必需要保证金。但“超信”开证属于正常情况,就使得前端资金业务有了市场需求,需要资金方提供资金或存单、票据及理财产品提供质押,为信用证的开具提供资金支持。显然,票据前端资金业务“转型”为信用证前端资金业务,原理一样,操作程序一样,没有任何障碍。
对信用证申请开证人来说,原理和开票人一样,原本就具有真实的贸易背景,而且开证不以合同已经产生应收账款为前提,“开票”需要提供合同、发票;而“开证”只需提供合同,证明需要支付货款(或服务费)即可。
但对于前端业务的开票人来说,不使用信用证而使用汇票,一是习惯和信用证知识的匮乏,不了解信用证相关原理。我们经常看到的是,票据的银行授信用完了,但多数企业的信用证授信没有人用;二是担心信用证没有“出口”。由于信用证福费廷(押汇)需要“跟单”或合同履行证明,而票据不需要跟单,信用证明确记载“可转让”的能够转让,没有记载的只能申请银行押汇,因此,担心无法流通或变现。实际上,申请票据贴现时,仅需要合同与发票,押汇或申请福费廷时,还需要运单(或履行凭证)原件,仅此而已。
商业汇票包括商业承兑和银行承兑,而信用证都是银行信用,流动性一定好于商业汇票;商业汇票仅仅能够“贴现”,而信用证除贴现(福费廷)外,还可以打包贷款、议付、押汇取得现金,还可以单证质押开具商业汇票(让开证银行承兑)转换成银行承兑汇票;还可以质押开出若干“背对背”信用证子证,直接由于支付货款。因此,根本不用担心信用证无法“通过民间市场”变现问题。
2、票据“包装入行”转型为“福费廷”业务
票据接入贸易背景入行贴现俗称“后端”业务,是票据行业的有一种盈利模式。22年颁布的《商业汇票承兑、贴现与再贴现管理暂行办法》第十六条规定:“持票人申请贴现,须提交贴现申请、持票人背书的未到期商业汇票以及能够反映真实交易关系和债权债务关系的材料。”多数银行要求贴现时提供合同、发票等证明“真实贸易”的资料。而信用证福费廷(押汇)时,也需提供发票正本和运单(履行凭证)正本,只是要求比票据贴现严格。
但范围却比票据贴现广,包括押汇(押单结汇、一般发生在存在汇率转换时)、福费廷、议付、打包贷款、票据承兑等融资方式,其本质是“单证质押借款”。只是存在认识的误区及对信用证业务不熟悉,没有得到大力宣传和推广,才导致目前这种仅热衷于票据贴现的状况。

票据“转型”信用证业务,你准备好了吗
3、单纯的“买进卖出”信用证,只适用贸易商或供应链管理商
首先,贸易商买卖信用证,底层原理是将一个可能分割成若干供应商的订单,分发给不同的供应商,由其交付到指定的仓库(或码头、场地),凭入仓验收单取得信用证上记载的现金。例如,贸易商从国外获得一批订单,由不同厂家生产的不相干商品构成,并开具贸易商作为受益人的跟单信用证,贸易商就可以将信用证(母证)质押给银行,开出若干个人民币信用证(子证),直接交付给供货商(或生产企业),赚取信用证收进开出的差价。
其次,供应链管理商买卖信用证。原理是供应链管理商属于“核心企业”,在取得订单后,可以将信用证(母证)押汇,开出若干人民币信用证(子证)给个若干分包商(或制造企业),由其提供分包(或零件供应),在取得合同履行的凭证后,到开证行或议付行提示付款的商业模式。作为供应链管理商当然要赚取差价。
由于我国目前对备用信用证采取“限制使用”的态度(仅用于对外投资提供担保),国内信用证一般都是贸易或服务类跟单信用证,因此,没有“跟单”要求,单纯“买卖信用证”的商业模式均是骗局。
四、信用证融资与商业汇票的比较优势
1、贴现、转贴现与福费廷、押汇的合法性比较
票据贴现、转贴现包括银行贴现和民间贴现,而信用证福费廷、议付和押汇,仅可以在企业与银行、银行与银行之间进行。
在票据前端资金业务中,由于存在“票据贴现=信用贷款”的错误认知,基于这种认识,对开出银行承兑汇票到民间贴现的行为,2006年法院作出过“高利转贷罪”的判决,而至今为止,仍然有不少观点认为,票据贴现属于银行贷款的一种,可按高额转贷罪追究刑事责任。但申请开具信用证与申请票据承兑的原理完全不同,不存在“虚构交易”问题,也就不能以“高利转贷”或“骗取票据承兑”追究刑事责任。
信用证融资与票据融资的底层逻辑是不一样的,信用证融资的本质是“订单融资”,不需要履行送货义务,因此,开具信用证时,只要有合同(或订单)即可;而票据融资的原理是“应收账款”融资,需要履行送货义务,形成应收账款,才可以用票据去清结债务。换言之,信用证开证时只需要合同,而申请银行承兑票据需要合同和发票(证明已经履行交货义务)。

票据“转型”信用证业务,你准备好了吗
而在申请贴现环节(票据后端业务),原理是将票据转让给银行,获取(扣除贴息后的)现金。因票据具有无因性,原因债权(交易背景债权)并不随票据贴现一并转让,并无提供的必要,央行要求贴现应当具有真实贸易和债权债务关系的规定,仅是为了控制“票据空转”,目的是让信贷资金支持实体经济。
但信用证福费廷、议付或押汇时,必须要有运单(货权凭证)的原理是,信用证是“附条件付款的证券”,必须同时持有信用证和提单(货权凭证),才能要求银行付款。由于信用证未到期,付款条件不成就,为了取得信用证到期前的资金使用权,将“单证”质押给银行,因此,“提货权”是需要转移或质押给银行的,交易背景必须真实,如果出现交货义务履行存在“实质欺诈”,可申请“止付信用证”,法律对相关环节违规的救济,犯罪构成等规定的明确、具体。不存在理解上的偏差导致的“高利转贷罪”“骗取贷款罪”等被追究刑事责任的情形。
2、不存在信用证转让给“洗钱户”导致账户冻结的风险
因票据具有无因性,属于天然的洗钱工具,近年来,随着反洗钱和反电信网络诈骗的深入,几乎每天都有因背书票据给洗钱户而被冻结的信息。
信用证需要跟单,几乎不存在被用于洗钱的可能,因此,也不存在账户“被冻结”的风险。信用证无论是开证、通知、议付、转让或押汇,出让人与受让人均记载在单证上,前后手之间存在真实交易。信用证的交付属于“象征性付款”,以“交单”为付款条件;而作为融资行为的“单证质押借款”,也必须有代表“货权”凭证的权利凭证交付,属于信用证和货权凭证“双重质押”,而“洗钱”的原理是单纯的“无记名证券买卖”,信用证从原理上不可能用于洗钱。
备用信用证虽然也没有交易背景,也仅仅是作为跨境资金转移之用,也不可能被用于洗钱,因此,信用证也无不存在账户被冻结的风险。
3、不存在“非法经营”等相关刑事责任的风险
近年来,由于买卖商业汇票的人员多、银行流水量大,时常有被公安机关以“非法经营罪”“帮信罪”“反电信网络诈骗罪”等罪名冻结账户并罚款。即便是买卖票据本身不构成非法经营,由于买卖银行承兑汇票模式本身存在的“海量流水”“公转私”行为特征,很容易构成“非法支付结算行为”或“逃税罪”。
信用证融资不存在涉嫌此类犯罪的风险,由于信用证融资的基础是“真实交易”,信用证和提单转让明确在单证上记载,不存在“无资质经营”的基础,所以,无论是银行、税务或监管部门,均不会将信用证作为监管重点。除单纯伪造型犯罪(伪造信用证、提单诈骗)外,涉及信用证类的犯罪极少,尤其是刑法修正案十一将“骗取金融票证罪”(包括骗取开证行开立信用证)从“行为犯”修改为“结果犯”后(要求申请开证人在信用证到期后,无力偿还授信“敞口”,且以提供虚假合同和纳税证明、财务报告为构成要件),笔者没有查询到因信用证追究刑事责任的判例。

票据“转型”信用证业务,你准备好了吗
4、国家鼓励信用证使其具有更好的经济性
按照央行对人大提议的答复可以看出,除扩大宣传以外,下一步,将从三个方面加大对国内信用证的扶持力度,包括:央行“将结合业务需求,持续优化电证系统功能,鼓励商业银行将纸质证以及各自行内系统开立的电子证统一通过电证系统办理,提升国内信用证业务电子化水平。”“将鼓励商业银行在防范风险的前提下,积极研究通过线上方式办理相关业务,进一步丰富网上银行功能,优化国内信用证办理手续,促进国内信用证更好服务于实体经济发展。”“将持续践行“金融为民”理念,鼓励商业银行加大国内信用证业务推广力度,在平衡成本收益的前提下,研究降低各项手续费和融资成本等问题,特别是加大对中小企业作为国内信用证受益人的融资支持力度,降低客户综合成本。”
显然,“转型”信用证业务,符合国家倡导的方向,也是时代发展的需要。
【结语】民间票据贴现市场存在20多年来,一直处于法律的灰色地带,受多方掣肘甚至打压。近年来,随着洗钱和电信诈骗进入票据市场,导致的账户冻结、银行额度受限成为常态,到了影响正常业务、无以复加的程度。长期来看,如果《票据法》修改不能取消票据的“有因性”,民间票据买卖仍然是一个高风险行业,包括经济层面的亏损和法律上的风险。由于信用证与票据原理相同,对票据行业来说,“转型”信用证或许是一个新的选择。

还没有评论,来说两句吧...