不长记性的投资者今天又被套了,连续14个跌停后的反包都出不去,这就是强制退市的风险,以为跌这么多主力自救会反弹两天,结果想错了。
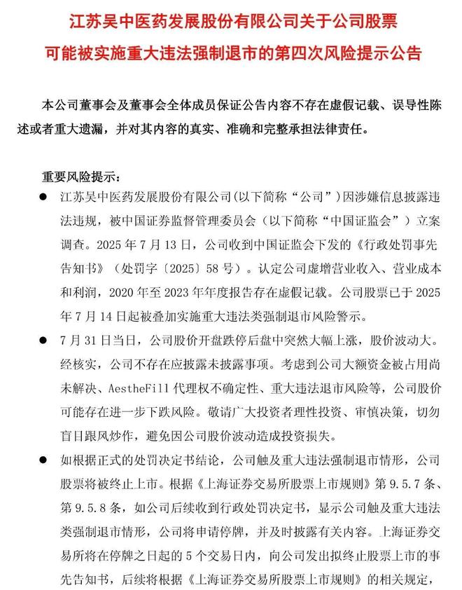
st苏吴因连续4年虚增营收17.72亿元,占当期营业收入的17%至26%,虚增利润总额7599.75万元,占当期披露利润的3%至53%,其中2021年虚增比例最高,占比51.65%,直接掩盖当年实际亏损。

因此今年2月26日被立案调查,现公司股票已被st,七月十四号公司又发布强制退市风险提示公告,股票当日一字跌停到昨天才开板,进去抄底的投资者还没高兴到24小时。
今天该股一字涨停开盘,盘中到现在也没有打开过,昨天晚上公司又第四次发布强制退市风险提示公告,请投资者注意风险,说明退市基本无悬念,而昨天进去的资金就是想博一个短线,没想到今天直接跌停关门。

所有抄底资金都被套,这是不是和之前的东方集团一样的走势?公告强制退市后连续一字跌停,东方集团7个跌停就打开了,当天进去了12亿博反包的资金,也只高兴了一天,因为次日又是一字跌停。
东方集团反包后,20个一字跌停才开板,开板就是退市的最后一天,这之间它还经历了被实施st退市风险的过程,最后股价从2.14跌到了0.36才打开跌停,前期抄底的亏84%,反包进去抄底的亏67%。不少投资者退市最后一天又进去抄底了。

退市后东方集团两个月会在三板挂牌交易,反弹了几天,但现在又进入到连续一字跌停的走势,那里是退市股最后的归宿,重新上市的几率很小,而且三板交投情绪低迷,流动性很差,不少股票去了那里还会连续跌停,所以投资者对退市股不要抱幻想。
昨天参与st苏吴抄底的投资者今天表示很后悔,认为自己不应该那么冲动。现在正为冲动买单!而且该股昨天的换手率达22.71%,交易量近2亿,说明进去了不少抄底资金。温馨提示:以上仅个人观点,不作投资建议!#头号创作者激励计划#


还没有评论,来说两句吧...