
浙江大学2025年硕士研究生招生简章已公布http://www.grs.zju.edu.cn/yjszs/2024/1008/c28498a2970208/page.htm
01 院校简介
浙江大学光华法学院的前身是创建于1945年的浙江大学法学院。1980年,原杭州大学重建法律系,原浙江大学在1995年设立国际经济法系。1998年,经国务院批准,由四所同根同源的浙江大学、杭州大学、浙江医科大学与浙江农业大学合并组建新的浙江大学,随即组建成立了新的浙江大学法学院。
经国家教育部的批准,2006年9月25日,浙江大学校长杨卫教授与光华教育基金会董事长、台湾润泰集团总裁尹衍梁先生,签署了光华教育基金会向浙江大学捐资壹亿元人民币筹建“浙江大学光华法学院”的协议书,双方以建设一所具有国际一流水准的法学院为共同努力的目标。浙江大学光华法学院于2007年4月20日正式成立。
02 历年招生情况及录取分析





03 学制·学费·奖助学金

04 录取名单


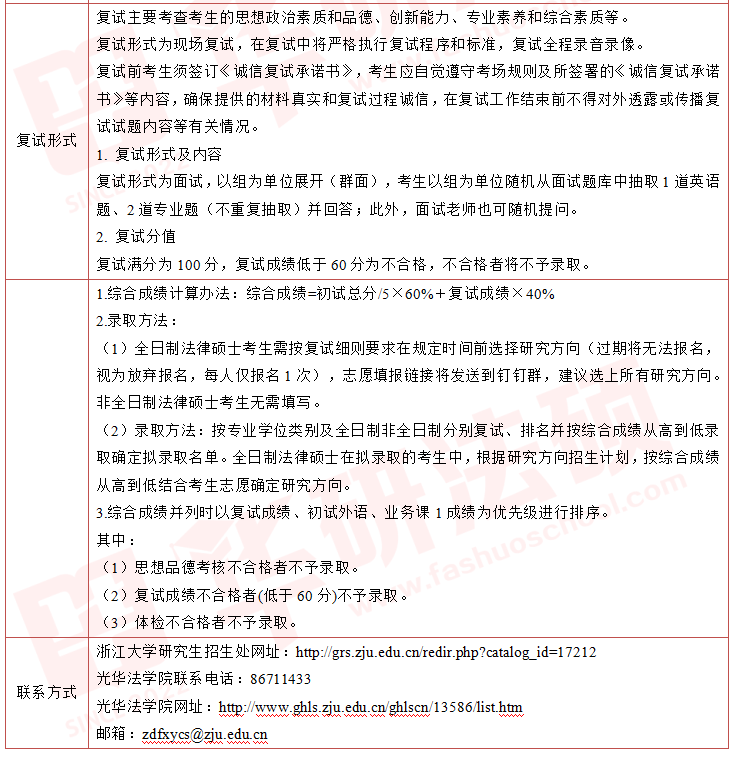
05 院校专属复试一本通



️ 26法硕考研的宝宝们已经开始准备了吗
虽说还有1年多的时间,
但有些人已经开始纠结院校
可你还傻乎乎连备考流程都不知道
不知道该如何择校
怎么制定备考规划一片迷茫……
️其实,如果你想有效率的准备26法硕,还是得报个班
因为选择报班,那么你只需埋头学习,考研信息、院校选择、规划、专业课疑问、资料、题库等其他事情都有专业的人帮你解决 长按扫码了解26法硕班

2026法硕线上班,随报随学↓↓

2026法硕半年集训营(面授班)
火热招生中↓↓

免责声明:由于无法甄别是否为投稿用户创作以及文章的准确性,本站尊重并保护知识产权,根据《信息网络传播权保护条例》,如我们转载的作品侵犯了您的权利,请您通知我们,请将本侵权页面网址发送邮件到qingge@88.com,深感抱歉,我们会做删除处理。

还没有评论,来说两句吧...