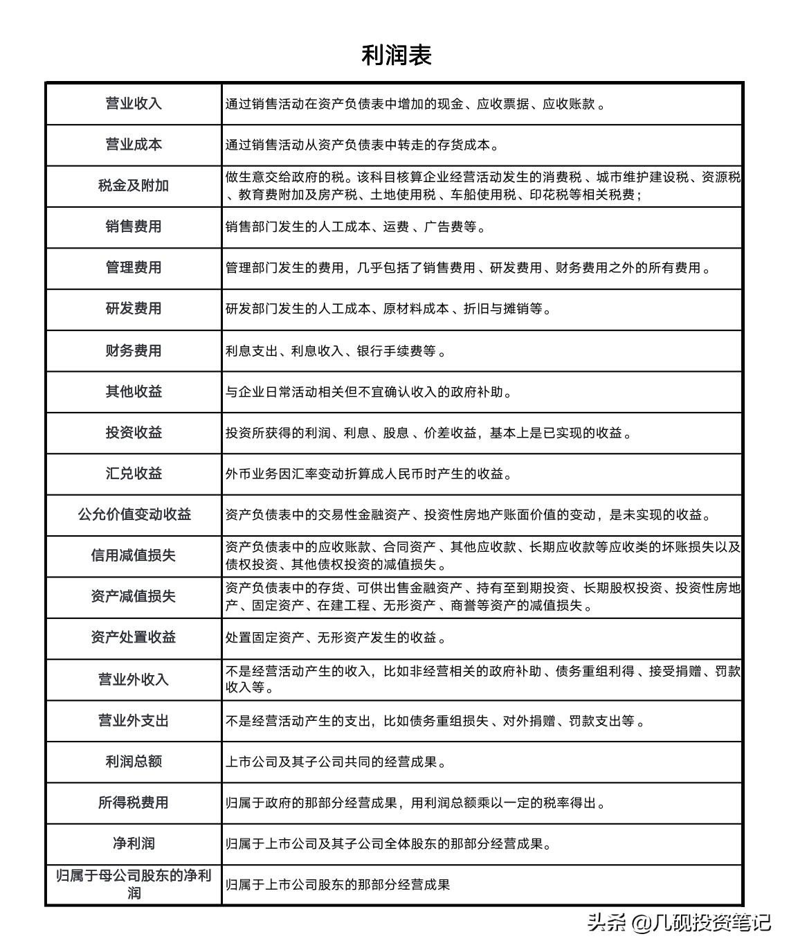
一、利润表解读
利润表,又称为损益表,是一张动态报表。利润表也分合并利润表和母公司利润表两种,作为投资者主要看合并利润表就可以了。资产负债表反映的是一家公司在某个时点上能以货币计量的资源的情况,它就像是一张照片,记录的就是那一瞬间的情况。利润表则反映的是一家公司在某段时期内的经营成果,也就是收支情况,它就像是一段视频,记录的是那一段时间的收支情况。
利润表反映的就是公司一定期间的经营成果,也是企业某一个期间经营管理的绩效成绩单,很多公司都将此表中的收入、成本或利润作为企业绩效考核的重要依据。
对于这份报表,很多人认为比较容易读懂,似乎没有人不懂得收入、成本、费用的含义,但是如果要真正准确理解、深刻领会这份报表上每一个数字的经营内涵,却是需要一定的分析功力和技巧的。

二、利润表分析
四张财务报表中,利润表最“虚”,为什么“虚”?因为利润表最容易被操纵,最容易作假,最容易包含“水分”。上市公司为了给股民一个“靓丽”的业绩数字,往往向利润表中“注水”,通过虚增收入或少计成本费用,造成利润的“虚胖”,而非上市公司为了少缴企业所得税,往往千方百计地隐匿收入或减少收入,或者虚增成本费用,造成利润的“人工瘦身”或“假亏”。
原因就是会计上采用权责发生制原则来核算利润,即以取得现金收入的权利和产生支付现金的责任作为收入和成本费用确认的依据。
让主观判断作为记账的依据,从此,权责发生制让利润成功地摆脱了现金流的束缚!
我们只好再编制现金流量表来验证利润表的质量,看看企业的利润有没有转化为真实的现金流,以避免掉入财务造假的陷阱。
在权责发生制会计下,100个会计师独立编制同一家企业的利润表,会可能得到101个结果。
在权责发生制下,现金的流入与流出是不重要的。你没有收到现金时,可以确认收入;你没有支付现金时,也可以确认相关的费用。
大家看一下在权责发生制下的利润计算,就知道为什么它让利润成功地摆脱了现金流的束缚!利润=收入-费用,公式可变型为:
利润=(收现的确认的收入+未收现的确认的收入)-(付现的确认的费用+未付现的确认的费用);
利润=(收现的确认的收入-付现的确认的费用)+(未收现的确认的收入-未付现的确认的费用)。
由公式可以看出,利润当中有一部分是现金流,而另外一部分不会产生现金流。在权责发生制下,净利润的可靠性受到了很大的影响。因为“收入实现”判断上的伪标准和“费用确认”在许多环节上有太多的选择项,企业的利润就失去了可靠性。
在权责发生制原则之下,一家公司的收入和费用是由当期的权利和责任确定的,而公司的利润又会受到公司的会计评估和假设的重大影响。
所以看利润表的时候,一定不能拿到利润表中的净利润数据就直接用,一定要思考一下这个利润数据是怎么来的?这个数据是真的吗?当然要判断净利润的真实性,光靠利润表是做不到的,还需要结合资产负债表和现金流量表一起来看。
正是由于收入利润和现金流入流出可以分离,因此,才需要分析营业收入和净利润的现金含量。一份收到真金白银的利润表才值得分析。
(一)利润表含金量分析
我们通过营业收入的现金含量和净利润的现金含量来判断利润表的含金量;
营业收入的现金含量=
销售商品、提供劳务收到的现金/(1+增值税税率)
/营业收入;
净利润的现金含量=经营活动产生的现金流量净额/净利润。
由于“销售商品、提供劳务收到的现金”中的金额是含税的,“营业收入”中的金额是不含税的,在没有白条收入的情况下,“销售商品、提供劳务收到的现金”与“营业收入”的比率应该在110%左右。当然这个比率越高越好,如果这个比率大于120%,说明公司不但没有白条收入,还有大量预收款项,基本是先收钱后发货。
如果一家公司“销售商品、提供劳务收到的现金”与“营业收入”的比率小于80%,说明营业收入中的白条收入较多,后期应收账款爆雷的可能性比较大。
如果一家企业的营业收入和净利润的现金含量远低于1,说明“漂亮”业绩增长的背后并没有真金白银支撑,营业收入、净利润只是“纸面富贵”,现金含量低,盈利质量差。
那我们要远离这家企业,就没有分析的必要了!企业忙活了半天赚了一堆白条,这个事情就不是特别靠谱。俗话说:一鸟在手,胜过二鸟在林。
在选择投资标的的时候,我们要选择营业收入的现金含量和净利润的现金含量高的公司,也就是“销售商品、提供劳务收到的现金”与“营业收入”的比率大于100%的公司。
三、市场为何追逐利润表
因为股价由市盈率和每股收益的乘积决定,即:
P(股价)=PE(市盈率)×E(每股收益)
三种不同的投资体系:一种体系追逐市场投资者心理变化,捕捉市盈率从低到高或从高到更高的股价变动;另一种是分享企业成长,寻找每股收益从低到高或从高到更高的收益;第三种是集大成者,就是我们熟知的“戴维斯双击”。

(未完待续.....)

还没有评论,来说两句吧...